History of Ingenieurbuero Erckert

Ingenieurbuero Erckert was founded 1993 in Assling.

The early days

In the beginning Erckert Engineering developed a thermal simulator to calculate the temperature distribution on power ICs. The development used gcc (GNU C compiler) running on OS/2.

figure 1: screen of the thermal simulation software TSIM

Since OS/2 was discontinued and TSIM strongly based on the OS/2 graphical user interface it never turned into a commercial success. Nevertheless the software was used in house until 2013 for own power IC projects.

Change of focus

Since 2001 the main focus of Ingenieurbuero Erckert was on contracting (freelance work). This lead to the design of various chips and modules for chips mostly on site at the customer's design centre.
Since we have an electrical lab offering a high flexibility much of the verification of the first samples was done directly at Ingenieurbuero Erckert. Using today's naming convention this already was a hybrid work approach.

figure 2: Sample measurement using an HP4145 parameter analyser at IBE

Lab upgrades

For more automatic measurements the lab at IBE was upgraded step by step. Today all the measurent equipment is connected to PCs using ethernet adapters, USB connections or directly connecting modern equipment to the LAN. Sometimes the required software had to be self written!
The most important result of these connected instruments is that now measurement raw data can directly be compared to simulation results.

figure 3: Self written control software for a Rigol832A power supply

Typical designs

Typical designs between 2001 and 2008 were fully analog chips (and even chip falilies).

Industrial ICs


- Linear voltage regulators for disk drives

Automotive ICs


- Linear voltage regulators
- Flexray transceiver
- Switchmode power supplies (buk, boost)
- LED-driver
- Multi chip power driver (10m Ohm discrete power chip) and protection (driver with short detection)

2008: Bank Crises

The business shifted to boar design and concept design. New tools were needed. Instead of working on Cadence software at the customer now a lot was based on open source tools such as ngspice, xcircuit, PCB, octave and verilog to rund mixed signal simulations (The analog signals were represented by 64 bit integer numbers, the analog circuits were described by equations).

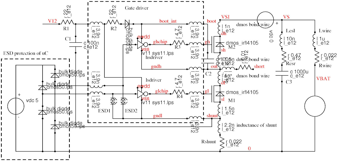
figure 4: Example of an EMC analysis at concept level

Systems


- Inductive proximity switch
- HAL current measurement (50mA to 1000A)
- Piezzo sensor read out

Recovery of semiconductor companies

After about 2010 the demand for semiconductor contracting recovered. The projects have become more complex mixed signal designs. Due to the complexity project duration increased significantly. But there still were some full chip designs as well.

Industrial ICs


- bandgap and on chip regulators for switchmode power supplies (module)
- A first draft GaN gate driver for first prototype transistors. (module)

Automotive ICs


- Stepper motor drive (was stopped after 1st silicon for cost reasons) (full chip)
- 125 kHz keyless entry test chip (full chip)

2018: Covid

Everything changed. Now work was fully remote. Everything had to be done via VPN. But we keptt going. And the projects exploded in complexity! In one package we suddenly had 3 chips communicating wireless! The most challenging project I can imagine. A complex microcontroller is peanuts compared to a SiC driver.

Automotive ICs


- Modules for SiC drivers (short protection, gate driver, floating supply..)
- Modules for Airbag firing (SQUIB driver, diagnosis..)

Besides working remote we try to support students, that don't have access to libraries anymore. Ingenieurbuero Erckert publishes its first electronic book as a pdf document. Several thousand downloads speak for itself.

2025: Donald Trump is in office the second time

The complete industry is collapsing! Ingenieurbuero Erckert has to reinvent itself. We start working fully disconnected from any customer. First open source PDKs are getting tested. Schematic front end now is Xschem. Layout backend is klayout. It doesn't run smoothly yet. To make the software run EVERYTHING has to be compiled from scratch. After 3 months we are up and running. Meanwhile there is a good routine to simply get the source code and compile it to the Linux version used.

Our new design flow


- Documentation: Lyx, tech
- Concept design: octave, gnuplot (Man, gnuplot is a powerful calculator way beyond Exel!).
- Schematics: Xschem.
- Simulation: ngspice, iverilog + thermal simulation is back using SPICE as a calculator.
- Layout: Klayout.
- EMC simulations: fasthenry (modernized and recompiled with gcc14), openEMS + self written software to automatically create package models
- Lab: further upgrades with USB spectrum analyzers and USB network analyzers.

figure 5: IHP open PDK running the first time.

(Last update Aug. 20 2025)